在软件开发的世界里,类图就像是建筑的施工蓝图。无论你是做系统设计、写技术文档,还是跟团队对齐架构思路,都绕不开它。类图是UML图中的一种,制作类图时需要遵循设计规范,传统的制作方式是使用UML图制作器,通过拖拽图形绘制类图,目前使用AI制作类图正在逐渐普及,今天就分享如何使用ProcessOn AI在十几秒内生成一张结构完整、关系准确的UML类图。
类图(Class Diagram)是UML(统一建模语言)里最重要的一种静态结构图,它用来描述系统中的类、接口以及它们之间的静态关系。可以把它理解成一张“建筑蓝图”——房子还没盖,图纸上已经把承重墙、门窗、管道怎么走都画清楚了。

一张标准的类图里,每个类用一个矩形框表示,从上到下分成三格:
第一格:类名。如果是抽象类,类名会用斜体字;如果是接口,通常会在类名上方加<<interface>>标识。
第二格:属性(成员变量)。前面会有符号表示可见性:+表示public,-表示private,#表示protected。
第三格:方法(成员函数)。同样有可见性符号,冒号后面是返回值类型。
类与类之间通过不同的线条连接,每种线条代表一种关系。这六种关系是面向对象设计的核心:
泛化(Generalization):就是继承,子类继承父类。用空心箭头+实线表示,箭头指向父类。
实现(Realization):类实现接口。用空心箭头+虚线表示,箭头指向接口。
依赖(Dependency):一种临时性的使用关系,比如方法参数里用到了另一个类。用箭头+虚线表示。
关联(Association):一种长期性的引用关系,比如一个类里持有另一个类的成员变量。用箭头+实线表示。
聚合(Aggregation):整体与部分的关系,但部分可以脱离整体独立存在,比如汽车和轮胎。用空心菱形+实线表示,菱形挨着整体。
组合(Composition):也是整体与部分的关系,但部分不能脱离整体独立存在,生命周期由整体管理,比如公司和部门。用实心菱形+实线表示。

这些关系看起来有点绕,但别担心——用AI生成的时候,你根本不需要记这么多符号,只要把需求说清楚就行。
登录ProcessOn官网,新建一个流程图,或者打开任意一张已有画布。点击右上角的【AI助手】按钮,然后在图形类型里选择【类图】。
在输入框里,像跟同事聊天一样,把你的设计想法写下来。比如:
“设计一个电商系统的用户模块类图,有一个User基类,属性包括用户名、密码、邮箱,方法有登录、登出。然后有两个子类:Customer和Admin,Customer增加收货地址属性和下单方法,Admin增加权限管理方法。User和Order之间是一对多的关联关系。”
AI收到指令后,会在十几秒内生成一张初步的类图。它会把基类和子类的继承关系画好,属性和方法自动分配到对应格子,标好权限符号。

初稿出来后,如果你觉得哪里有问题,直接打字告诉AI继续调整。比如:
“把Customer和Order的关系改成双向关联,两边都能互相访问”
“在Order类里加上订单状态和订单金额属性”
“给User类的密码属性加上private修饰”

AI会实时响应你的指令,在原来的图上做修改。
AI改到你满意之后,可以在编辑器内手动微调一些细节——比如调整一下方框的位置,让布局更顺畅,或者加个注释说明设计意图。
最后直接导出你需要的格式:高清PNG插入文档、PDF打印归档、SVG矢量图放进论文里,或者导出可编辑的Visio格式发给同事继续修改。
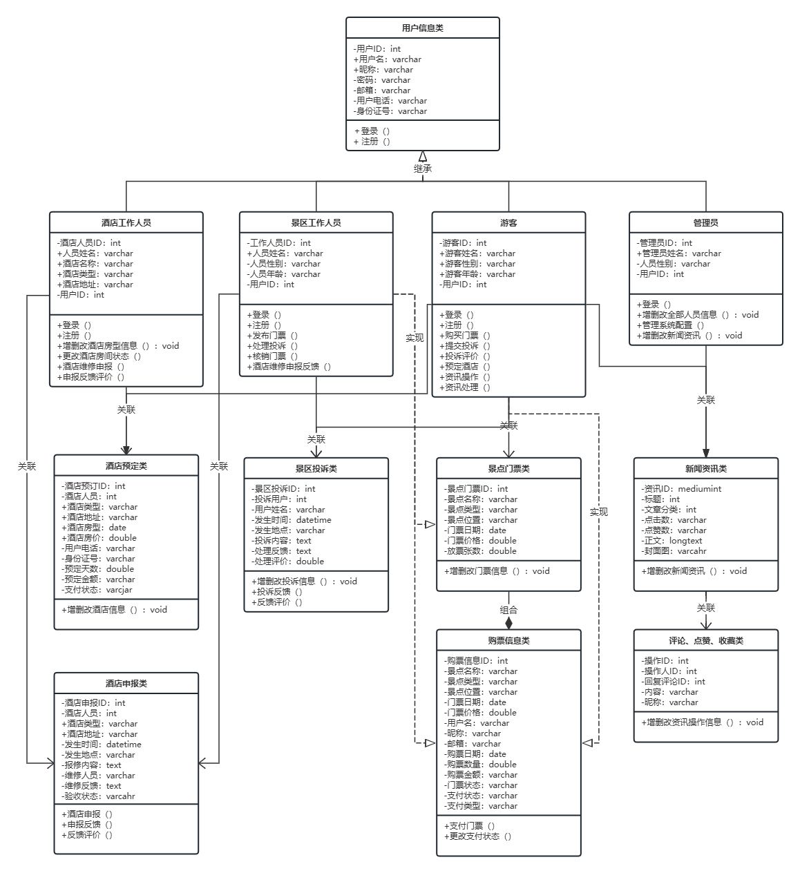
输入需求:“设计一个电商系统的用户-订单-商品类图。User有用户名、密码、邮箱,可以下订单;Order有订单号、下单时间、总金额,包含多个OrderItem;Product有商品名、价格、库存;User和Order是一对多,Order和Product通过OrderItem建立多对多关系。”

ProcessOn AI生成电商类图
AI生成的类图会把这三个类的关系梳理得清清楚楚:User和Order之间用关联线连接,Order和Product之间通过OrderItem这个中间类实现多对多关系,属性和方法的可见性也自动标好。几分钟就能拿到一张可以直接用在设计文档里的专业类图。
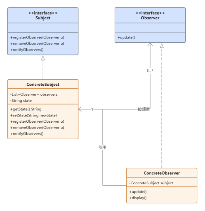
输入需求:“帮我生成观察者设计模式的类图。有一个Subject接口,包含注册、移除、通知观察者的方法。ConcreteSubject类实现这个接口,有一个状态属性和获取状态的方法。Observer接口有一个update方法。ConcreteObserver类实现Observer接口,持有对ConcreteSubject的引用,update方法里根据主题状态做出响应。”

ProcessOn AI生成观察者模式类图
AI会画出标准的设计模式结构:Subject接口和ConcreteSubject接口用虚线箭头表示实现关系,ConcreteObserver和ConcreteSubject之间用关联线连接,一目了然。
第一,一站式搞定,不用来回切换工具。以前画类图,要么用Visio等流程图工具手动拖拽,要么用代码生成工具导出再调整,流程很割裂。现在从提需求、生成初稿、对话优化到最终导出,全在一个工具里完成。
第二,AI生成的不是花瓶,是真能用的专业图。属性和方法的权限符号自动标好,六种关系的线条画得规规矩矩,多重性标记也给你加上,直接拿来用完全没问题。
第三,对话式优化,像有个UML专家在旁边。画完之后想改哪里,打字告诉AI就行,不用自己一点一点拖拽调整,省心省力。
第四,兼容各种格式,想怎么用都行。PNG、JPG、PDF、SVG、Visio……导出选项一应俱全,写文档、做汇报、发同事,总有一种格式适合你。
第五,云端存储,随时可以回来改。所有文件自动保存到云端,多设备同步。哪天设计变了,登录账号就能接着改,不用担心文件丢失。
类图这种东西,本质上是为了把复杂的设计说清楚。以前我们花大量时间在纠结箭头朝哪、虚线实线、格子对齐上,其实是用画图的时间挤占了思考的时间。
现在有了AI,这些机械的活儿可以交给工具去做。你可以把精力真正放回设计本身——想清楚你的类怎么划分、关系怎么界定、模式怎么运用,然后让AI帮你把想法变成一张标准、专业、能用的类图。