在竞争激烈的市场中,一款成功的产品离不开科学的设计逻辑与完整的落地流程。从理解用户认知规律,到梳理功能架构,再到推进研发上线,每个环节都需要清晰的思路与高效的协作。
这些专业的图表可以通过ProcessOn等工具轻松创建,它支持流程图、思维导图等多种图表类型,能帮你快速梳理思路、可视化复杂信息,大幅提升沟通与工作效率。
产品设计的核心是理解用户,而理解用户的基础是掌握人类的认知规律。一款符合用户认知习惯的产品,能让用户快速上手,降低学习成本,提升使用体验。

这个流程图清晰展示了人类认知与产品设计的对应关系:人类通过线索匹配、尝试操作、接收反馈形成新认知,而产品设计则通过感知设计、自然引导、反馈机制等环节,支撑用户的认知过程,最终实现认知与设计的迭代循环。使用ProcessOn可以快速绘制类似图表,只需访问官网注册账号,选择流程图模板,拖拽图形元素、连接线条就能完成,还支持团队协作实时修改。
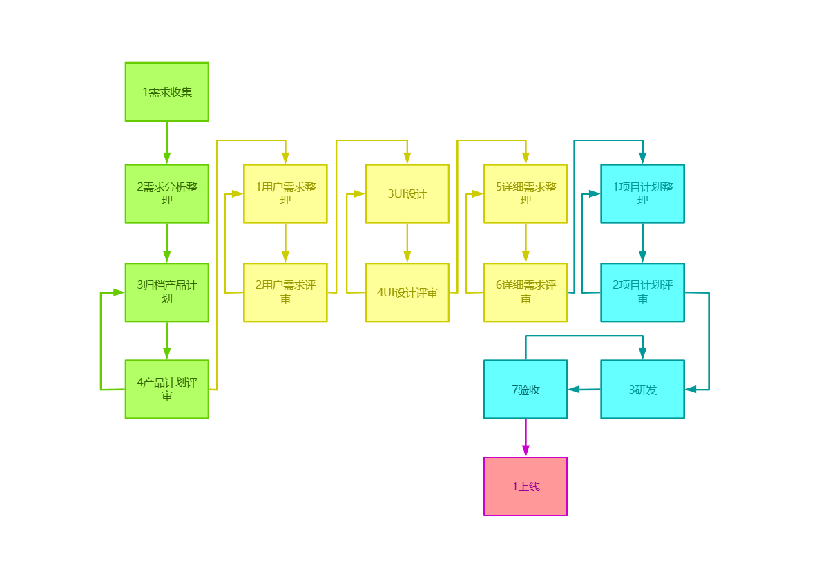
产品设计不是孤立的创意工作,而是需要贯穿需求、设计、研发、上线的全流程管控。清晰的流程能确保每个环节有序推进,避免信息偏差与资源浪费。

这个模板用不同颜色区分了需求处理、UI设计、项目研发、上线等阶段,每个阶段的步骤与循环逻辑一目了然,比如需求评审后可返回优化,研发验收不通过也能回退调整。ProcessOn的模板库提供海量这类专业流程模板,你可以直接复用或根据项目需求修改,完成后还能导出PDF、PNG等多种格式,方便团队分享。
在明确设计逻辑与流程后,还需要对产品的功能架构、细节模块进行结构化梳理,思维导图是这类工作的绝佳工具,能帮你快速拆解复杂信息,理清层级关系。

以时尚杂志APP的产品设计为例,思维导图从中心主题延伸出登录注册、首页、生活方式等分支,每个分支下又细分出功能、流程、角色等细节,让整个产品的架构清晰可见。有了它,开发知道模块边界,设计知道页面导航,测试知道用例覆盖。
如果你需要梳理自己的产品,也可以用ProcessOn的思维导图功能,从中心主题开始逐步添加子分支,还能通过调整颜色、图标区分不同模块,让信息更直观。

这张思维导图则从用户需求、用户体验、交互设计等维度,系统梳理了产品设计的核心要点,适合在设计前期用来搭建整体框架。

如果需要聚焦核心功能,还可以使用这类简化版的思维导图,重点梳理产品核心模块,避免在非核心功能上分散精力。ProcessOn的模板可以随时修改调整,无论是补充细节还是简化内容,都能快速完成。
产品设计是一个从用户认知出发,经过流程管控,最终落地为具体功能的完整过程。在这个过程中,流程图、思维导图等可视化工具能帮我们理清思路、对齐信息、提升协作效率。
ProcessOn作为专业的在线图形化表达工具,支持多种图表类型,拥有海量专业模板,无论是梳理认知逻辑、管控研发流程,还是拆解产品功能,都能轻松应对。如果你也想提升产品设计的效率与专业性,不妨尝试使用ProcessOn,选择合适的模板开始创建自己的图表,让复杂的设计过程变得清晰高效。