人力资源部门是企业运转的核心枢纽之一。从人才招聘到入职培训,从绩效考核到离职管理,HR的日常工作涉及大量标准化流程。如果这些流程只靠文字描述或口头传达,不仅容易产生理解偏差,还会降低效率、增加合规风险。而工作流程图,正是帮助HR将复杂流程可视化、标准化的最佳工具。
在这篇文章中,我将梳理出HR最核心的六大工作流程图,并介绍如何用ProcessOn快速绘制专业、清晰的流程图,让人力资源管理更加高效、规范。
许多HR从业者都有这样的体验:
新员工入职,各部门跑断腿,材料总缺一样;
招聘流程不透明,业务部门抱怨“怎么还没人”;
离职交接遗漏,资产收回不及时,引发纠纷。
这些问题本质上是流程不清晰、责任不明确导致的。而一张好的工作流程图,可以:
标准化操作:每个步骤、每个节点、每个责任人一目了然;
可视化沟通:让业务部门、管理层快速理解HR工作逻辑;
持续优化:通过流程图复盘,发现瓶颈和冗余环节;
合规留痕:重要流程(如违纪处理、离职)有据可依。
接下来,我们逐一拆解HR最常用的六大流程图。
招聘是HR的“门面”工作,涉及需求确认、渠道发布、简历筛选、面试评估、背景调查、Offer发放等环节。
流程图关键节点:
用人部门提出招聘申请 → HR审核编制
发布职位(内部/外部渠道)
简历初筛 → 用人部门复筛
安排面试(初试、复试、终试)→ 面试评估表填写
背景调查(关键岗位)→ 薪酬谈判 → Offer审批 → 发放Offer
候选人确认 → 进入入职流程
常见分支:
简历不合格→ 退回筛选池或终止
面试不通过 → 感谢信+人才库储备
Offer拒接 → 启动备选候选人

可以用泳道图区分不同角色(HR、用人部门、候选人、高层),用不同颜色标注关键审批节点,并一键导出为图片或PDF,嵌入招聘SOP文档。
入职流程直接影响新员工的第一印象,也关系到合同、社保、账号等合规事项。
流程图关键节点:
新员工确认入职日期 → 发送入职指引邮件
入职前一天:HR准备工位、电脑、账号、入职材料包
入职当天:
提交身份证明、学历证明、离职证明等原件/复印件
签订劳动合同、保密协议、员工手册确认书
开通企业邮箱、OA等账号
领取工牌、办公用品
引导参观办公环境 → 介绍本部门同事
入职培训(企业文化、制度、安全等)

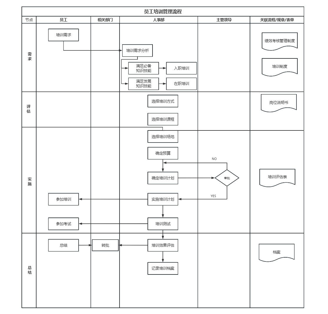
从培训需求分析到效果评估,完整的培训管理流程有助于提升员工能力和组织绩效。
流程图关键节点:
年度/季度培训需求调研(问卷、绩效面谈、战略解码)
制定培训计划 → 审批
内部培训:选拔内训师,开发课程
外部培训:筛选供应商,签订协议
发布培训通知 → 员工报名
组织实施(场地、签到、物料)
培训效果评估(一级反应评估、二级学习评估)
培训档案归档(课件、签到表、考核结果)
跟进训后行为改变(三级行为评估,可选)
常用分支:培训取消、未达标补训等。

你可以在流程图的节点上添加链接,关联到具体的培训课程表、评估问卷模板;也可以为不同培训项目制作子流程,通过超链接跳转。
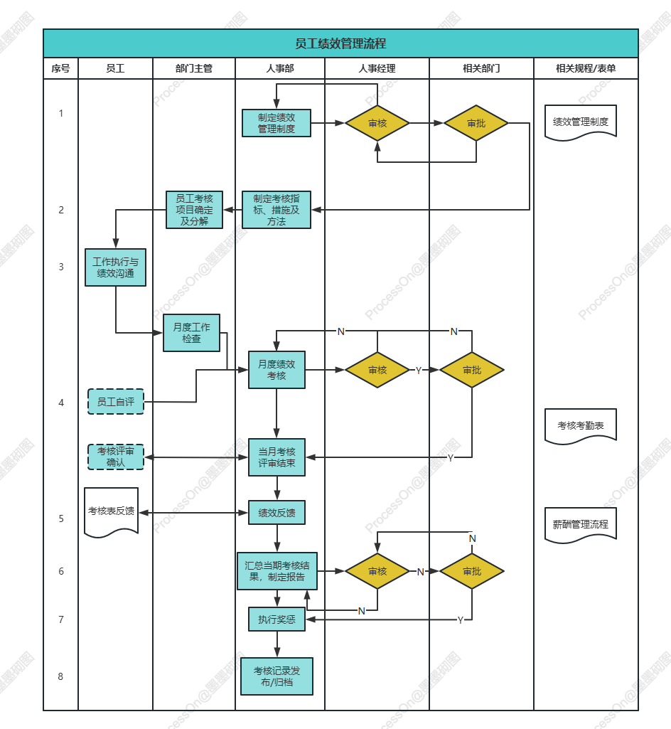
绩效管理不是年底打分,而是贯穿全年的PDCA循环。
流程图关键节点:
目标设定阶段:
公司目标分解到部门 → 部门目标分解到个人
员工自拟绩效计划 → 与上级沟通确认
绩效执行与辅导:
定期检查进度(周/月例会)
上级提供资源支持与反馈
员工记录关键事件
绩效评估阶段:
员工自评 → 上级评价 → 跨部门评议(360度可选)
校准会(避免评分分布偏差)
结果确认与签字
结果应用:
绩效奖金/调薪/晋升/培训/改进计划
绩效面谈与改进:
面对面反馈结果 → 制定下一周期改进计划

薪酬涉及员工切身利益,要求零差错、按时限。
流程图关键节点:
收集考勤数据(迟到、早退、请假、加班)
收集绩效结果(与薪酬挂钩部分)
收集社保、个税变动信息
核算应发工资、扣款、实发工资
薪酬复核(HR负责人+财务)
编制工资条(电子或纸质)
银行报盘 → 财务审批打款
薪酬报表归档

离职管理是否规范,直接影响企业劳动纠纷风险和雇主品牌。
流程图关键节点:
员工提交离职申请(书面或系统)
离职面谈(了解原因、挽留尝试)
审批流程:直接上级 → HR → 总经理(按权限)
工作交接:部门内工作文件、项目资料移交
资产交接:电脑、手机、门禁卡、钥匙、重要文件
财务结算:剩余工资、报销、违约金(如有)
解除劳动合同证明开具
社保停缴/转移
删除系统账号、企业邮箱、门禁权限
离职档案归档

以上六大流程,都可以在ProcessOn中快速实现。ProcessOn是一款在线流程图、思维导图、UML图工具,特别适合HR团队使用:
海量模板:在模板社区搜索“招聘流程”“入职流程图”“离职流程”等关键词,即可找到现成的专业模板,一键复用,在此基础上修改更高效。
拖拽式操作:无需绘图基础,从左侧图元库拖拽形状到画布,连接线自动吸附对齐。

团队协作:HR团队可以多人同时编辑一张流程图,评论沟通,实时保存,告别反复传文件。
多格式导出:支持导出为PNG、JPG、PDF、Visio等格式,方便放入制度文档、PPT或打印张贴。
云端存储:所有文件自动保存,历史版本可追溯,再也不怕修改丢失。
人力资源管理的未来趋势是“精益化”与“数字化”,而工作流程图正是连接两者的桥梁。通过将招聘、入职、培训、绩效、薪酬、离职六大核心流程可视化,HR可以将自己从繁琐的事务性沟通中解放出来,聚焦于更有价值的战略伙伴工作。
访问ProcessOn官网,注册即可免费使用。在模板库搜索“HR”或“人力资源管理”,开始制作你的第一个工作流程图!