项目经理最常被问到的问题是什么?可能是“这个项目到底要做哪些事”“需要多少人”“要花多少钱”。在回答这些问题之前,你需要先做一件事:把项目拆清楚。
拆不清楚,就预估不准;预估不准,就管理不好。而WBS工作分解结构图,就是帮你把项目“拆清楚”的第一工具。
无论你是刚入行的项目经理,还是带过大项目的资深PM,WBS都是你绕不开的基本功。今天,我们从概念、步骤、与甘特图的区别,再到如何用图表工具绘制,一次讲明白。
WBS(Work Breakdown Structure),即工作分解结构,是指将项目整体的可交付成果,按照一定的逻辑层层分解,直到无法再分为止。
简单来说,WBS就是把一个“大项目”切成若干“小模块”,再把“小模块”切成更小的“工作包”,直到每个工作包都能清晰地分配给具体的人、估算出时间和成本。

以可交付成果为导向:WBS分解的不是“动作”,而是“结果”。比如“开发登录功能”是一个动作,而“登录功能模块”是一个可交付成果。
100%原则:上一层的工作内容必须完全覆盖下一层的总和,不能多也不能少。如果某个工作在下一层没有体现,说明分解有遗漏;如果下一层的内容超出了上一层的范围,说明分解过度。
层级清晰:通常至少分解到“工作包”层级(即可以分配给一个人、估算时间和成本的最小单元)。
WBS的编制过程,本身就是对项目逐步深入理解的过程。以下是标准WBS分解的六个步骤:
在开始分解之前,必须清晰地回答:这个项目要交付什么?边界在哪里?
需要参考的文件包括:项目章程、范围说明书、合同等。如果范围不清晰,WBS分解就会出现遗漏或过度。
根据项目类型,选择合适的分解维度:
按可交付成果分解:如软件开发项目按“前端模块”“后端模块”“数据库”等
按生命周期阶段分解:如“规划阶段”“设计阶段”“施工阶段”“验收阶段”
按职能分解:如“市场部任务”“研发部任务”“运营部任务”
大多数项目会混合使用多种分解方式,比如第一层按阶段,第二层按可交付成果。
列出项目需要产出的所有主要成果。可以问自己:项目结束后,我要交给客户什么?内部需要存档什么?
例如建筑项目:设计图纸、地基、主体结构、装修、验收报告等。
从顶层开始,逐步细化每个可交付成果。每细化一层,问自己:这个成果由哪些子成果组成?
分解到什么程度算结束?有一个判断标准:80小时原则——工作包的完成时间最好控制在80小时(即2周)以内,太长难以控制,太短可能过度管理。
用“100%原则”检查:下一层的内容加起来,是否等于上一层的全部?有没有遗漏?有没有超出?
同时检查:每个工作包是否都能分配责任人?是否能估算时间和成本?是否清晰可理解?
给每个工作包分配唯一的编码(如1.1.1),方便后续的任务追踪和成本核算。然后将WBS发布给项目团队和相关方,作为后续工作的基准。
很多项目新手容易混淆WBS和甘特图,甚至认为两者可以相互替代。实际上,它们是项目管理中前后衔接、各有侧重的两个工具。简单来说,WBS回答的是“做什么”的问题,而甘特图回答的是“什么时候做”的问题。
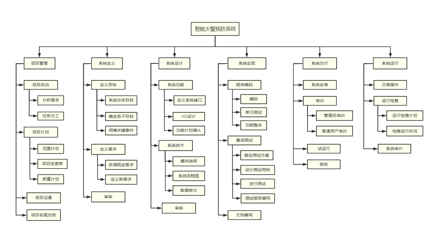
WBS工作分解结构图的核心作用是将项目的可交付成果进行层级分解。它以树状图的形式,展示项目需要产出的所有成果及其包含关系——比如一个软件开发项目,WBS会显示它包含前端模块、后端模块、数据库等,而前端模块又包含首页、列表页、详情页等子成果。WBS完全不涉及时间,只关注项目内容的完整拆解。

甘特图则完全不同,它的核心是展示任务的时间排期和进度。它以横向条形图的形式,将WBS分解出的工作包按时间轴排列,显示每个任务什么时候开始、什么时候结束、持续多久,以及任务之间的依赖关系——比如“UI设计完成后才能开始前端开发”。甘特图的核心是时间管理。

正确的工作流程是:
先做WBS,把项目拆透 → 基于WBS的工作包,估算时间和资源 → 根据依赖关系,绘制甘特图排期。
如果没有WBS直接画甘特图,很容易漏掉某些工作,或者任务颗粒度不均匀,导致计划失控。
绘制WBS的关键是清晰呈现层级关系和包含逻辑。绘制方法如下:
1. 打开ProcessOn个人文件页,选择新建【流程图】。
2. 拖拽矩形到画布作为中心节点,在中心节点输入项目名称(如“软件开发项目”);
添加一级分支:项目管理、需求调查、系统设计/开发、测试/修改;然后分别在每个一级分支下添加二级分支,如果有备注信息(如责任人、估算工时、验收标准),可以单独为分支添加数据属性或备注。

3. 选中阶段图形,上方工具栏可以使用颜色区分不同阶段,或标注关键路径上的工作包。

4. 完成WBS工作分解结构图后可以导出为高清图或设置分享链接分享给同事或客户。

ProcessOn模板社区内包含丰富的WBS工作分解结构图模板和示例可供参考,同时支持复制使用,提高绘图效率。以下是部分模板分享。



有人说,项目管理就是“先拆后管”。拆不清楚,后面所有的计划、执行、监控都是空中楼阁。
WBS看似简单,只是把项目拆成一棵树,但真正做好并不容易。它需要你对项目有足够深入的理解,需要和团队成员反复对齐,需要在拆的过程中不断发现之前没想到的细节。但正是这个过程,让WBS的价值超越了“一张图”本身——它是团队对项目达成共识的起点,是后续所有管理活动的基础。