销售流程图是可视化展示从潜在客户识别到成交及售后服务的整个销售过程的工具。它不仅帮助团队成员明确各自职责,提升协作效率,还能让管理层快速识别瓶颈,优化销售策略。对于潜在客户而言,一个条理清晰的销售流程能增强信任感,提升品牌形象。

阶段划分:首先,将整个销售过程划分为几个关键阶段,如线索获取、需求分析、方案提供、谈判与报价、合同签订、执行与交付、售后服务等。
明确节点:在每个阶段内,细化具体步骤或活动,如市场调研、客户接触、产品演示、异议处理等。
标注责任:明确每个步骤的负责人或团队,确保责任到人。
设定目标:为每个阶段设定可量化的目标,如线索转化率、成交周期等。
识别瓶颈:回顾历史数据,识别并标记可能影响效率的瓶颈环节。
销售流程是一个系统性、策略性的过程,旨在有效地将产品或服务推向潜在客户,并最终转化为实际销售。一个典型的销售流程通常包括以下几个关键步骤:
客户需求分析:
与潜在客户进行深入交流,了解其需求、期望和痛点,分析客户的行业背景、市场环境以及竞争对手情况。
介绍产品/服务,与客户建立信任关系:
根据客户需求,展示产品或服务的特点、优势和益处,强调产品或服务如何解决客户的痛点,满足其需求。通过积极倾听、真诚回应和提供有价值的建议来建立与客户的信任,展示专业知识和经验,证明自己是值得信赖的合作伙伴。
进行提案与报价并与客户进行谈判协商:
根据客户需求定制解决方案,并撰写详细的提案。提供清晰、透明的报价,确保客户了解所有费用项。与客户进行价格、条款和条件的谈判,寻求双方都能接受的解决方案,确保双赢。
签订合同:
双方就合同细节达成一致后,正式签订销售合同。合同需要明确双方的权利、义务和责任。
交付与实施:
按照合同规定,按时、按质、按量交付产品或服务。协助客户进行产品或服务的安装、调试和培训。
售后服务与支持:
提供持续的产品或服务支持,解决客户在使用过程中遇到的问题。同时定期回访客户,收集反馈,改进产品或服务。
客户关系管理:
建立客户档案,记录客户的基本信息、购买历史和沟通记录。通过定期沟通、活动邀请等方式,维护与客户的长期关系。
为了创建既美观又实用的销售流程图,选择一款功能强大的绘图软件至关重要。Microsoft Visio、Lucidchart、Draw.io、ProcessOn等都是广受欢迎的选择,它们提供了丰富的符号库、模板和导出格式,便于团队协作与分享。这里主要讲解如何使用ProcessOn创建销售流程图。
1. 打开ProcessOn官网,进入个人文件页,点击新建创建流程图。或者进入模板新建页,搜索关键词“销售流程”筛选所需模板。
2. 拖动流程图制作器左侧图形库中的图形到画布,双击图形添加文本,点击图形上的“+”即可创建连线连接不同流程。顶部工具栏支持调整颜色、字体和布局,考虑使用不同颜色区分不同阶段或重要性。如果流程图内需要明确各方系统或责任人,可以使用泳道图制作销售流程。

3. 根据需要将流程图导出为PDF、PNG或SVG格式,便于在报告、网站或会议中展示。也可以直接将流程图分享协作给同事或客户,便于对方直接在线查看或编辑。

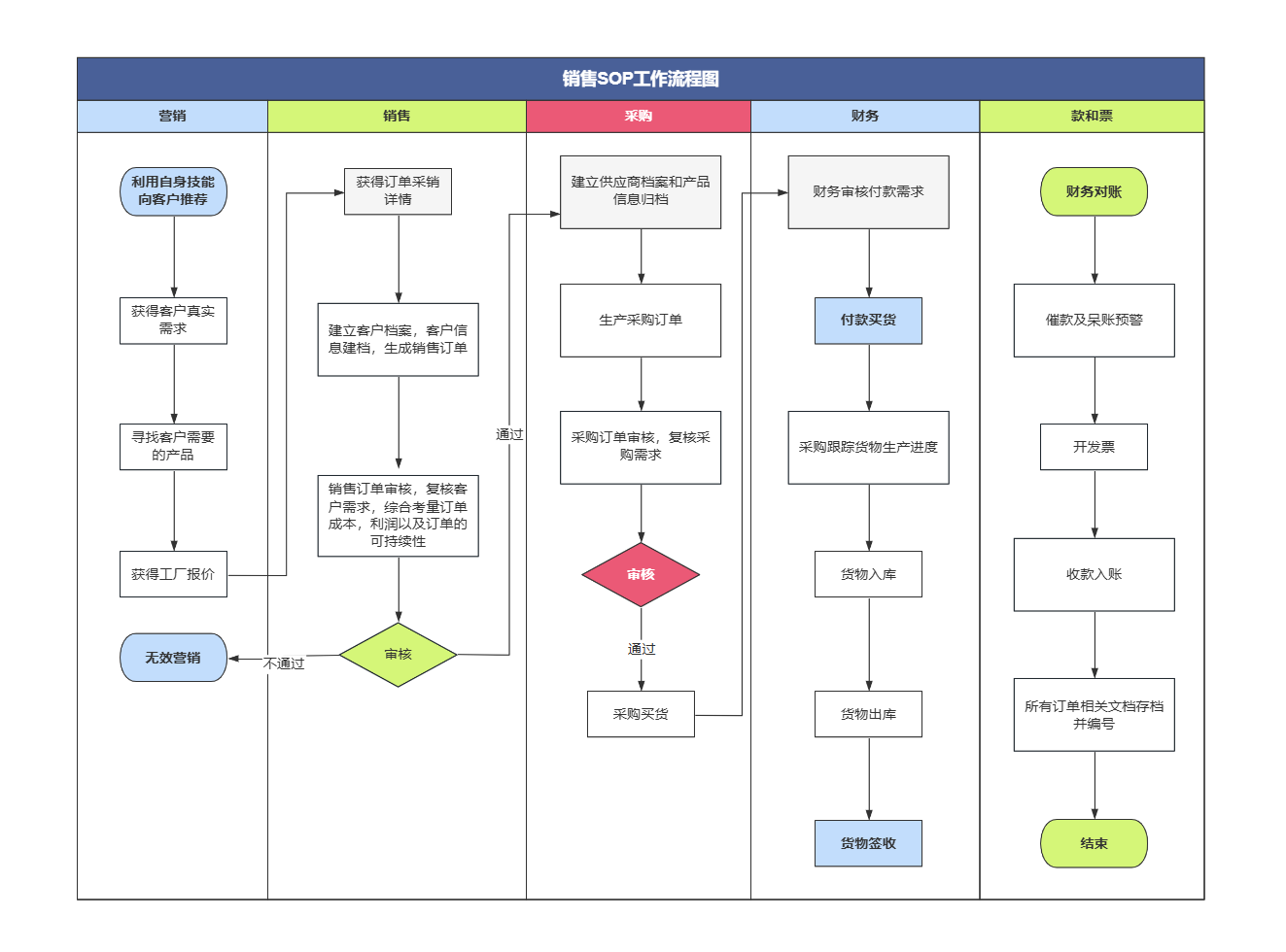
以下是一个销售前期的销售计划制定与审批流程,该流程展现一个销售计划从制定完成到审批实施的流转流程,该计划内的每个岗位人员都能够清晰地了解自己介入的节点。

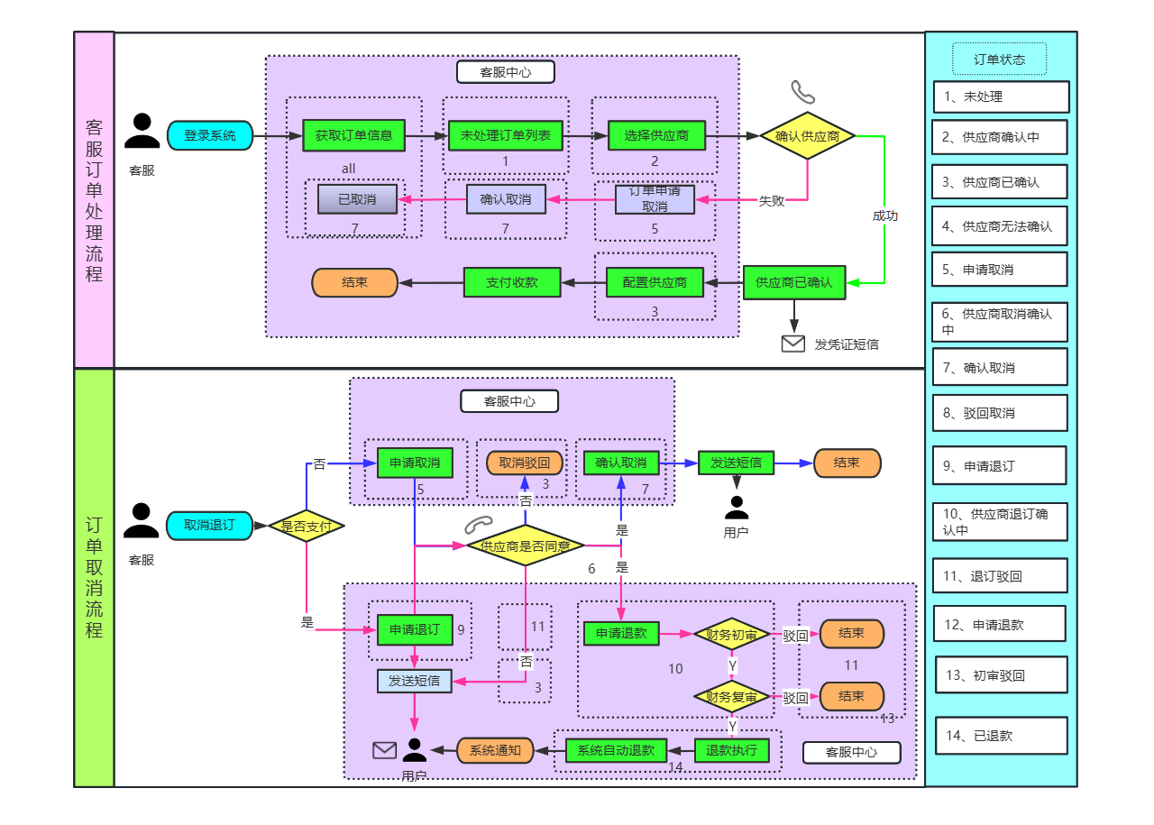
以下是一个销售线索流程图,该流程是基于销售漏斗关系创建的流程图,展示了从收到销售线索,到分发线索最终转化成商机的完整流程。

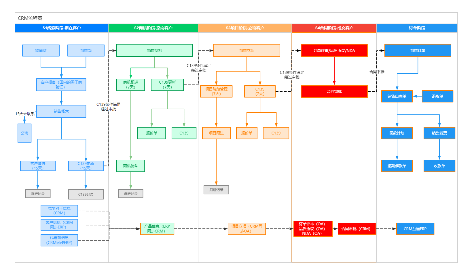
以下是销售出库流程,主要展示了用户下单后多个销售系统之间,包括销售平台、库存中心、配送中心等系统的商品出库流程。

ProcessOn模板社区内包含多个行业丰富的销售流程图模板可供参考,同时支持克隆使用,提高绘图效率。以下是部分模板分享。



销售流程是一个复杂而系统的过程,需要企业全面考虑各个环节的细节和要点。通过优化销售流程,企业可以提高销售效率和质量,实现业务增长和客户满意度的双重提升。通过上述梳理思路,掌握软件绘制技巧,快来绘制你所在企业的销售流程图吧!